主机接口: PCIe 3.0 x16
最大传输速度:2x 25GbE
型号:MCX511F-ACAT
适用网络类型:25GbE/10GbE/1GbE
主芯片:ConnectX®-5 EN
总线类型: PCI-E
网络端口数: 1个
接口类型:SFP28/SFP+/SFP

高达25Gb / s的以太网适配器卡
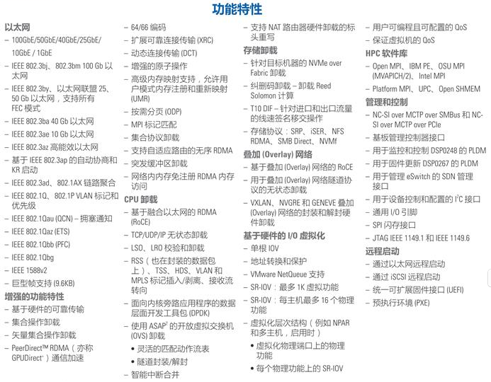
ConnectX-5 MCX511F-ACAT以太网网络接口卡提供高性能和灵活的解决方案,具有多达两个25GbE连接端口,750ns延迟,每秒高达2亿条消息(Mpps)以及运行开源数据时的记录设置197Mpps路径开发套件(DPDK)PCIe(第四代)。对于存储工作负载,ConnectX-5提供了一系列创新的加速功能,例如硬件中的签名切换(T10-DIF),嵌入式PCIe交换机以及基于Fabric的NVMe目标卸载。ConnectX-5适配卡还为电信和云数据中心带来了先进的Open vSwitch卸载功能,可在降低CPU资源消耗的情况下驱动极高的数据包速率和吞吐量,从而提高了数据中心基础架构的效率。
ConnectX-5适配卡可用于PCIe Gen 3.0和Gen 4.0服务器,并支持独立式PCIe卡,OCP 2.0和OCP 3.0尺寸中的1、10、25、40、50和100 GbE速度。ConnectX-5卡还提供高级的多主机和套接字直接技术。
特征
- 标签匹配和集合卸载
- 可靠传输上的自适应路由
- 突发缓冲区卸载以进行后台检查点
- NVMe over Fabric卸载
- 通过主机链接消除后端交换机
- 嵌入式PCIe交换机
- 增强的vSwitch / vRouter卸载
- 灵活的管道
- 覆盖网络的RoCE
- PCIe Gen 4.0支持
- 符合RoHS
- 兼容ODCC
- 各种外形尺寸可用
好处
- 每个端口高达100Gb / s的连接性
- 业界领先的吞吐量,低延迟,低CPU使用率和高消息速率
- 基于主机链接技术的存储和机器学习的创新机架设计
- 用于基于x86,Power,Arm和GPU的计算和存储平台的智能互连
- 先进的存储功能,包括NVMe over Fabric卸载
- 智能网络适配器,支持灵活的管道可编程性
- 包括网络功能虚拟化(NFV)在内的虚拟化网络中的尖端性能
- 实现高效服务链功能的促成因素
- 高效的I / O整合,降低了数据中心的成本和复杂性





