主机接口: PCIe 3.0 x8
最大传输速度:50GbE
型号: MCX413A-GCAT
适用网络类型:万兆以太网
主芯片:ConnectX®-4 EN网络接口卡
总线类型: PCI-E
网络端口数: 1个
接口类型:QSFP28/QSFP+/QSFP


50Gb / s以太网适配器卡
具有50 Gb / s以太网连接能力的ConnectX-4 EN MCX413A-GCAT网络接口卡,为高性能,Web 2.0,云,数据分析,数据库和存储平台提供了最高性能和最灵活的解决方案。
随着应用程序和社交网络共享和存储的数据呈指数级增长,对高速,高性能计算和存储数据中心的需求激增。
ConnectX-4 EN为最苛刻的数据中心,公共和私有云,Web2.0和BigData应用程序以及存储系统提供了卓越的高性能,从而使当今的公司能够满足数据爆炸的需求。
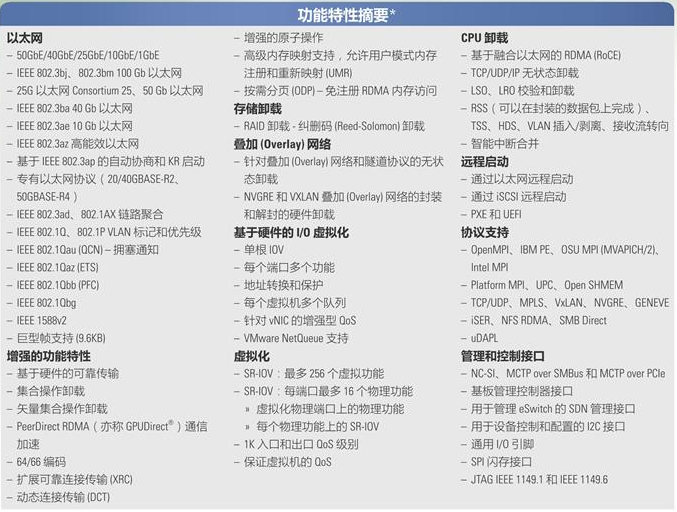
特征
- 每个端口100Gb / s以太网
- 1/10/25/40/50 Gb / s速度
- 提供单端口和双端口选项
- T10-DIF签名切换
- CPU卸载运输操作
- 应用程序分载
- PeerDirect通讯加速
- NVGRE,VXLAN和GENEVE封装流量的硬件分载
- 端到端QoS和拥塞控制
- 基于硬件的I / O虚拟化
- 符合RoHS
- 兼容ODCC
好处
- 适用于需要高带宽,低延迟和高消息速率的应用的高性能芯片
- 世界一流的集群,网络和存储性能
- 用于基于x86,Power,Arm和GPU的计算和存储平台的智能互连
- 虚拟化覆盖网络NVGRE和GENEVE中的尖端性能
- 高效的I / O整合,降低了数据中心的成本和复杂性
- 虚拟化加速
- 电源效率
- 可扩展至数万个节点





